Поставим вопрос в лоб. Что такое диммер? Диммер – это электронное устройство, управляющее напряжением на нагрузке. Нагрузкой могут выступать самые различные электронные приборы и устройства. Но в данной статье, мы будем рассматривать только одну область применения диммеров, а именно, управление уровнем яркости свечения ламп освещения.
О диммерах
Первые диммеры появились в конце XIX века, и служили для постепенного затемнения зрительного зала в театрах. Почему именно в театрах? Потому, что изобретателем диммера был завзятый театрал Гренвилл Вудс.
Современные диммеры, как уже упоминалось, нашли свое применение в различных сферах электроники и электротехники. Но на бытовом уровне, чаще всего, они ассоциируются с регулированием уровня освещенности квартиры, комнаты, или отдельной части комнаты. С помощью диммеров легко создать необычный световой дизайн вашей квартиры. Какие-то части квартиры будет освещаться ярко, другие затемнены и т.д.
Установленные в диммер микроконтроллеры позволяют не только регулировать яркость освещения, но и в соответствие с заданной программой автоматически включать или выключать освещение, имитировать присутствие человека в доме. Производить плавное отключение освещения, иметь пульт дистанционного управления или даже акустическую систему управления (с помощью голоса или громкого звука). Диммеры непременные составляющие в системах «умный дом».
Диммеры могут управлять не только яркостью одной лампы, но и группы ламп, и даже несколькими группами ламп. Все зависит от уровня мощности, с которым может работать силовой элемент.
Электрические схемы диммеров
Первые диммеры подключались к нагрузке через реостат (переменный резистор), но такая схема была не слишком надежной. С развитием элементной базы электроники, в качестве силового элемента стали использовать тиристор, подключаемый к нагрузке через диодный мост.
Схема тиристорного диммера выглядела следующим образом:

D1 - диод
D2, D3, D4, D5 – диодный мост
SCR – тиристор, его мощность зависит от мощности нагрузки
ZD - динистор
R – нагрузка
C – конденсатор
Более подробно о принципе работы схеме и применяемых радиолементов вы можете узнать из статьи "Плавное включение ламп накаливания"
В настоящее время, в диммерах применяется более совершенная разновидность тиристора – симистор, кстати, изобретенный в Советском Союзе. Один из вариантов схемы поворотного диммера на симисторе представлен на рисунке.

Разновидности диммеров
Модульные диммеры

Этот тип диммеров, как правило, устанавливается в распределительных щитках, и предназначен для управления освещением в коридорах и на лестничных клетках. Управление осуществляется с помощью вынесенной кнопки или клавишного выключателя. Нажатие на кнопку включает\выключает лампы, а удерживая кнопку нажатой более 5 сек, можно регулировать уровень яркости свечения ламп.
Диммеры, устанавливаемые в монтажную коробку


Данная разновидность диммера используется с лампами накаливания и галогенными лампами с емкостной или индуктивной нагрузками. Управляется выносной кнопкой.
Моноблочные диммеры
Данной тип диммера выполняется единым блоком и устанавливается в стандартный подрозетник. Подключается как обычный выключатель, но, желательно, соблюдать полярность подключения.


По исполнению управляющей части, моноблочные диммеры делятся на:
1. Поворотно-нажимные. При нажатии на ручку происходит включение \выключение лампы или ламп, а при вращении ручки, происходит регулировка яркости свечения ламп.

2. Поворотные диммеры. В этом виде диммеров управление заключается только во вращении ручки регулировки яркости свечения.

3. Клавишные диммеры.

По внешнему виду очень похожи на обыкновенные выключатели. Одна клавиша отвечает за включение\выключение ламп, а вторая за уровень их яркости.
4. Сенсорные диммеры.

Наиболее «продвинутая» разновидность диммеров. В этом варианте нет движущихся деталей, поэтому этот вид диммеров более надежен. Один из сенсоров отвечает за включение\выключение ламп, остальные сенсоры отвечают за уровень яркости. Как вы понимаете, хотя переключение происходит очень плавно, но это переключение все-таки ступенчатое. Т.е. есть всего несколько уровней яркости свечения ламп.
5. Диммеры с пультом управления – это удобный и комфортный вариант, который позволяет вам не вставая, к примеру, со своего рабочего места, отрегулировать его освещенность.

Кроме того, достаточно часто, в этом типе диммеров предусматривается и ручная регулировка яркости свечения ламп.
Практически, все модели разных видов диммеров обладают памятью. Поэтому при очередном включении диммера лампы включаются с тем уровнем яркости, который использовался при последнем включении. Плюс это или минус, не решусь сказать.
Кроме вышеприведенной градации диммеров, они также подразделяются по типу ламп, с которыми могут работать.
1. Диммеры для ламп накаливания и галогенных ламп 220 В.
Практически все диммеры могут работать с лампами накаливания и галогенными лампами, работающими от 220 В. В этом случае проблем не возникает. Лампы обладают инерционностью, у них отсутствует емкость и индуктивность. Единственно, на что следует обратить внимание, это то, что при уменьшении напряжения изменяется цветовая температура света. Она уменьшается, и спектр излучения сдвигается в красную сторону. При небольших напряжениях, подаваемых на лампу, цвет излучения вам может не понравится.
2. Диммеры для низковольтных галогенных ламп.
Если диммированию подвергаются галогенные лампы, рассчитанные на питание 12-24 В, то необходимо наличие понижающего трансформатора. Если устанавливается обмоточный трансформатор, то подбирается диммер, который может работать с индуктивной нагрузкой. Он имеет маркировку RL.
При использовании электронного трансформатора, необходимо использование диммера с маркировкой С. Это означает, что диммер может работать с емкостной нагрузкой. Конечно, наилучшим вариантом является совмещение в одном устройстве и трансформатора и диммера, но не всегда это делается. Кроме того, следует обратить внимание, на то, чтобы диммеры обладали свойством плавного отключения и включения ламп, поскольку резкие перепады напряжения отрицательно сказываются на сроке службу данного типа ламп.
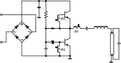
3. Диммеры для люминесцентных ламп.
Диммирование данного вида ламп наиболее проблематично. С обычным стартером люминесцентные лампы не поддаются диммированию. Необходимо использовать другую модель пускового устройства. Она получила название ЭПРА - электронная пускорегулирующая аппаратура. Ее схема приведена ниже:
С ЭПРА питание подается на лампу с частотой от 20 кГц до 50 кГц. При подаче напряжения контур, образованный дросселем и емкостью, входит в резонанс, повышая напряжение до необходимого уровня и зажигает лампу. Изменяя частоту, можно менять и силу тока, протекающего через лампу, тем самым меняя ее уровень свечения. Как видим, диммирование возможно только после выхода свечения лампы на максимальную мощность. В том состоит
4. Диммеры для светодиодов.
Казалось бы, у светодиодов принцип диммирования лежит на поверхности – изменяй силу тока, протекающего через диод и дело в шляпе. Но при этом светодиод будет работать не в оптимальном режиме, и цвет его свечения значительно изменится. Поэтому для диммирования светодиодов применяется другой способ - широтно-импульсная модуляция. То есть на светодиод подаются импульсы тока оптимальной амплитуды, а вот длительностью импульса можно регулировать, тем самым меняя яркость свечения. Поскольку частота импульсов высокая – до 300 кГц, то никакого мерцания не отмечается.