В данной статье будет приведено описание усилителя на интегральных микросхемах TDA1554q TDA1555q TDA1558q. Усилитель может быть собран как для озвучивания помещения, так и для применения в автомобиле. Также в зависимости от схемы подключения, может быть квадро усилителем (4 канала), трехканальным усилителем (левый правый и сабвуфер) и двухканальным (подключение двух режимов с различной выходной мощностью).
В усилителе на данных микросхемах предусмотрена защита выходного каскада от короткого замыкания, режим включения/отключения входного сигнала (Mute), а также защита от «щелчка» при включении/выключении питания.
Характеристики микросхем серии TDA1554, 1555, 1558, с индексом Q
Fраб. ........................ 30-16000 Гц
Fраб. (для tda 1558q)......... 20-15000 Гц
Uпит. .............................. 6-15В
Kгарм.(не более)..... 0,1%
Iпотр.(без подачи усиливающего сигнала)30мА
Rн (не менее) ........................ 2 Ом
Pвых. для нагрузки 2 Ома
Pвых. (Rн=4Ом)..................... 4х11 Вт
Pвых. (Rн=4Ом)..................... 2х22 Вт
Pвых. (Rн=4Ом)...............1х22 и 2х11 Вт
Uвх (чувствительность)............... 500мВ
Rвх ................................ 60 кОм
Корпус микросхемы .......DBS 17 P
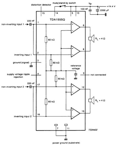
Рис. 1 Внешний вид микросхемы (ножки микросхемы расположены параллельно в два ряда.
1 ряд к себе со стороны когда смотришь на маркировку имеет не четную маркировку ножек слева направо.
2 ряд имеет четную маркировку слева направо, если смотреть на обозначение микросхемы)
Потребляемый ток микросхемы 3-4 А, это надо учитывать при выборе сечения питающего провода, он должен быть не менее 0,75 мм2. Микросхему необходимо установить на радиатор с развитой площадью порядка 500 кв. см. Все провода входного сигнала должны быть экранированы. Не допускайте прокладку проводов входного сигнала рядом с проводами питания.
Правильно собранные схемы не требуют наладки.
Схема двухканального усилителя на микросхемах TDA1554Q, TDA1555Q, TDA1558Q
Данная схема представлена для двухканального подключения. При этом стоит заметить, что так как независимые усилители (4 отдельных в микросхеме) работают в противофазе, то при подключении микросхемы, выходная мощность будет максимальной, то есть 22 Вт, в отличии если подключать каждый отдельный канал на землю. То есть при подключении динамиков 6-земля и 12-земля, мы получаем двухканальный усилитель с мощностью уже 11 Вт.

Рис. 2 Схема двухканального усилителя
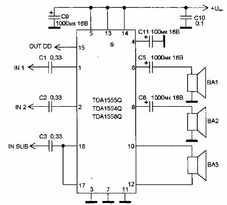
Схема трехканального усилителя на микросхемах TDA1554Q, TDA1555Q, TDA1558Q (левый правый канал и сабвуфер)
Эта схема интересна тем, что кроме двухканального усилителя, мы также получаем и усилитель для низкочастотного динамика, с мощностью в два раза больше мощности на каналах. То есть левый, правый канал 11 Вт и на сабвуфер 22 Вт. При этом стоит заметить, что динамики в каналах должны быть включены оппозитно, то есть при установке их полярность должна быть различна. Если ВА1 подключен на землю плюсом, то ВА2 должен быть подключен минусом.

Рис. 3 Схема трехканального усилителя
Схема четырехканального усилителя на микросхемах TDA1554Q, TDA1555Q, TDA1558Q (квадро)
Эта схема раскрывает весь потенциал микросхемы. Четыре усилителя работают каждый на свой канал. Это классическая схема для озвучивания автомобиля, когда имеются два фронтальных динамика и два на задней полке.
Рис.4 Схема квадро усилителя с 4 каналами на выход и с 2 входными

Рис. 5 Монтажная плата для схемы на рисунке 4. Незначительные доработки платы допустят ее применения для любой из схемы опубликованной в данной статье. Размер платы 85*47 мм.
Данное решение повторяет схему на рисунке 4, за одним исключением, что для каждого отдельного канала подключен и свой входной канал. Такое применение микросхемы потребует определенного звуконосителя (квадро) иначе вы не сможете воспользоваться всеми плюсами данного подключения.

Рис. 6 "Чистый" четырехканальный усилитель на микросхемах TDA1554Q, TDA1555Q, TDA1558Q
Дополнительно: Выше упоминалось о том, что микросхема может работать в режиме Mute (временного отключения звука), данная функция может быть реализована путем отключения ножки 14 от питания (так как показано на рисунке 6). При этом потребляемый ток микросхемы снижается до 100 мкА.
Для регулировки громкости усилителя может быть применен электронный стереорегулятор громкости описанный в статье "Электронный стереорегулятор громкости на микросхеме КА2250".
Если вас интересует более простой усилитель, то лучше обратиться к материалу статьи "Усилитель на микросхеме AN7141". Это микросхема - моноусилитель НЧ.